近日,化学与化工学院黄英教授和史学涛教授在非对称固态电解质材料设计方面取得新进展,提出使用环境友好型纤维素作为支撑,沿其表面生长二维金属有机框架(MOF)纳米片,并针对正负极设计界面友好型聚合物基质,所获取的非对称固态电解质可提供GPa级机械强度,为其在高能量密度固态锂金属电池中的应用提供了新的见解。研究成果以“Mechano-Electrochemical Synergy in Cellulose@MOF Scaffold-Based Asymmetric Electrolyte for Stable Solid-State Lithium Metal Batteries”为题在期刊Nano-Micro Letters(2026, 18:208)上在线发表。
聚合物电解质的应用有望为固态锂金属电池(SSLMBs)注入新的活力,实现高能量密度和更高的安全性。然而,在实际应用中,电解质的机械性能不足以及高压SSLMBs中不稳定的界面问题,仍对其实用化部署构成挑战。为此,我们设计了一种非对称复合固态电解质(ACSE)。该电解质以纤维素骨架为基体,通过原位自组装的方式嵌入了沸石咪唑酯骨架纳米片(CP@MOF),并复合于聚合物基体中。CP@MOF网络赋予该电解质高达1.19 GPa的弹性模量,可有效抵抗锂枝晶的刺穿。此外,理论计算指导了ACSE的组分设计,以分别应对正极/电解质与负极/电解质界面的非同步需求,促进稳定界面相的形成,从而确保SSLMBs的长循环寿命。基于此,锂对称电池实现了超过5000小时的长循环稳定性,且极化电压极低。采用该电解质的NCM811|Li全电池在350次循环后仍能保持84.9%的容量保持率。尤其值得一提的是,组装的NCM811软包电池实现了337.9 Wh kg⁻¹和711.7 Wh L⁻¹的实际能量密度,展现出卓越的应用潜力。
学院2024级博士研究生樊婉晴为论文第一作者,史学涛教授为共同第一作者,黄英教授为通讯作者。该研究工作得到了国家自然科学基金项目面上项目资助。
论文信息:
Wanqing Fan, Xuetao Shi, Ying Huang, et al. Mechano-Electrochemical Synergy in Cellulose@MOF Scaffold-Based Asymmetric Electrolyte for Stable Solid-State Lithium Metal Batteries. Nano-Micro Lett. 18, 208 (2026).
论文链接:
https://doi.org/10.1007/s40820-025-02039-x
图文简介:

图1 ACSE电解质结构示意图及其与PL基质的锂离子传导过程对比。

图2 PLCM/IL电解质制备过程示意图 (a)。b CP@MOF纤维的SEM图像 (b)和TEM图像及EDS元素分布图像 (c)。PLCM/IL的表面与截面的SEM图像 (d,e)。PLCM/IL的光学照片 (f)。PL、PLM、PLCM及PLCM/IL的XRD图谱 (g) 、DSC曲线 (h)和TGA曲线 (i)。

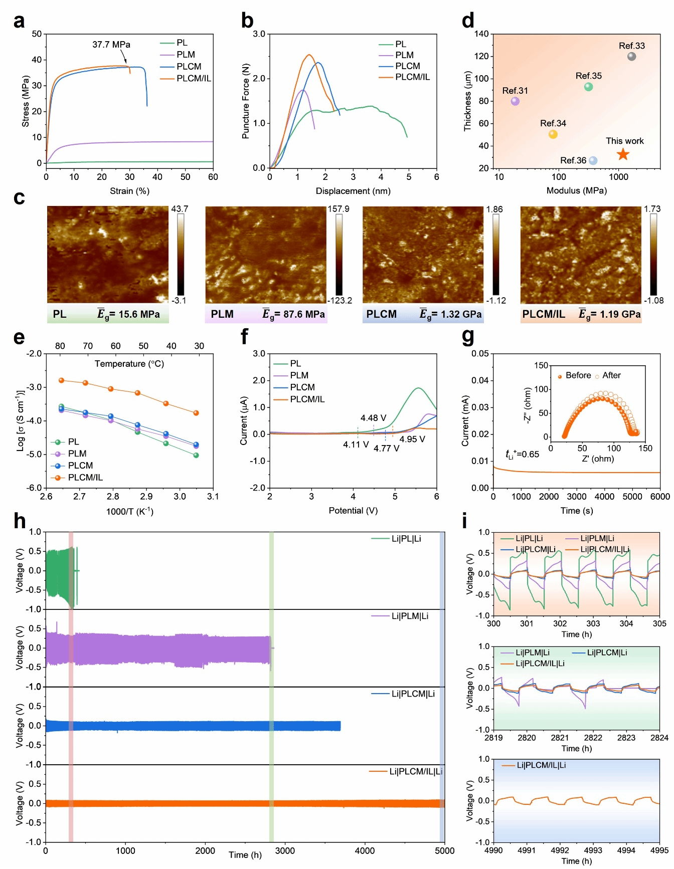
图3 PL、PLM、PLCM及PLCM/IL的应力-应变曲线 (a) 和穿刺强度 (b);通过原子力显微镜(AFM)获得的弹性模量分布图 (c);近年来报道的CSEs的杨氏模量与电解质厚度的对比 (d);CSEs的离子电导率 (e)、线性扫描伏安(LSV)曲线 (f)、锂离子迁移数 (g); Li|Li对称电池在0.2 mA cm⁻²电流密度下的长循环性能 (h)及其在不同循环区间的局部放大电压曲线 (i)。

图4 CSEs电解质的序参数、电势分布及Li⁺浓度分布随时间变化的模拟快照 (a);LiTFSI、CP和PEO分子的静电势图 (b);解离的TFSI⁻和Li⁺在PEO、CP和MOF上的吸附能 (c);展示CP@MOF对LiTFSI锚定与吸附作用的优化原子模型 (d);基于分子动力学模拟的 PL电解质 (e)与PLCM/IL电解质 (f)系统的快照;在303.0 K下分子动力学模拟轨迹计算的PL电解质 (g)和PLCM/IL电解质 (h)体系中LiTFSI、Li-CP及SN-MOF对的径向分布函数g(r);循环100小时后PLCM/IL电解质表面的F 1s与N 1s元素的XPS谱及其深度剖析图 (i),以及PLCM/IL电解质表面的TOF-SIMS深度剖析图及相应的LiF⁻和Li₃N⁻三维谱图 (j)。

图5 PL (a)、PLM (b)、PLCM (d)及PLCM/IL (d) 电解质在锂对称电池中循环后形成的SEI层与锂枝晶生长情况的示意图及性能对比雷达图。

图6 PEO、LiTFSI、ILs、CP、SN、PVDF-HFP及LiDFOB的分子结构及其计算得到的HOMO/LUMO能级 (a);NCM811|ACSE|Li电池在0.2 C倍率下的充放电电压曲线 (b) 和0.2 C下的长循环性能 (c);通过密度泛函理论(DFT)计算得到的CP-OH与SN–C≡N之间的结合能 (d);NCM811|ACSE|Li电池中锂离子传输过程的示意图 (e);NCM811|ACSE|Li软包电池的循环性能 (f);基于ACSE复合固态电解质的固态锂金属软包电池在平整、弯曲、穿刺及剪切状态下仍正常工作状态的照片 (g)。
图文/樊婉晴、郑聪
审核/陈凯杰